产品banner
您当前的位置 : 首 页 > 产品中心 > 车表类

产品中心 Product

联系我们Contact Us

昆山歆轩电子有限公司

联系人:汪先生

手   机:13818541390

座   机:0512-36874515

网   址:www.ksxxdz.com

地   址:江苏省昆山市花桥镇花安路169号中寰广场写字楼935室

JWSH-T042A

2022-09-17 09:25:15
JWSH-T042A
详细介绍:

产品规格确认书



Approved   by
客户签名栏
客户签名
Project   Name&Item
产品名称及编号

JWSH-T042A

Working   Voltage
工作电压
2.4V~3.6V

备注说明(请选择)

LCD选择       ■单排

                    ■双排

                     □多排

Picture

产品样片

歆轩

Version
版本
V1.0
Remark
备注
1、规格书仅供参考!以实际样品功能为准!
2、以上资料如有更新我司将不另行通知,客户在应用本产品前请确认是否为Z新版本;
3、对于客户的不正确应用所带来的任何后果,我司不承担任何责任!
4、本公司可以根据客户要求对本产品进行改版或重新设计,详情请具体来电垂询!






一、Features ( 产品特性 )

★ 四个按键: [ MODE ]. [ SET ]. [ RESET ]. [ RECOVERY ]

★ Bonding选择多种LCD: 单排﹐双排

★ Bonding组合搭配选择不同数据;主要功能包括:时间、速度、次数、距离、心率、卡路里、轮径选择、卡路里计算公式选择、公英制选择、倒计.

★ 适用:踏步机、健身车、划船器等多种健身仪表;主要分为计数类和计速类产品。


二、Operation Function ( 功能说明 )


心率


上图为LCD版面全部显示图.如下说明:

其中: 1. 第y显示区为各个基本设置项目的显示区域,从左到右分别为: Stop标志, Scan标志,Bodyfat测试标志, 计划项目(此标志在系统中没有用到), BMI测试标志,男性设置标志,女性设置标志, 年龄设置标志, 身高设置标志, 体重设置标志.

2. 第二显示区为各个设置,测试项目的相识区域, 具体显示见下面说明.

3. 第三显示区为各个运动项目的显示区域,包括SPEED,TIME,DISTANCE,CALORIES,

PULSE.

1.上电(全部显示,之后进入设置模式)

装上电池后, 蜂鸣器长“BI”一声, 同时LCD全显示2S.


各窗口初始显示如下:


霍尔


全显示之后显示轮径(78)2S, 如下:

蓝牙芯片



显示轮径之后进入设置功能.

按SET键对所选项目进行切换或者设置.选定当前项目,但是还没有确认的话,所项目或者设置值以1Hz频率进行闪烁.直到按MODE键进行确认为止.若没有确认,将一直保持当前模式进行等  待,等待过程中,如果有感应信号进入,那么系统直接进入功能测试模式,各设置项目按照默认处理.

按MODE键确认当前选项.并且进入下一个设置项目.

设置项目具体参数如下表所示: (其中设置步长中圆括号里边为长按键设置步长)



窗口

初始值

Z大值

设置范围

设置步长

SEXY

MAN

--

MAN~WOMEN

--

AGE

10

99

0~99

1(5)

HEIGHT

100

299

0~299

1(5)

WEIGHT

25

299

0~299

1(5)

SPEED

0.0

99.9

--

--

RPM

0

200

--

--

TIME

0:00

99:59

1:00~99:00

1:00(5:00)

DISTANCE

0.00

99.99

0.50~99.50

0.50(2.5)

CALORIE

0

9990

10~9990

10(50)

PULSE

136

240

40~240

1(5)

如下显示为性别选择:

单片机

如下显示为年龄设置,按SET键进行设置:

表头芯片


如下显示为身高设置,按SET键进行设置:

电子产品开发

如下显示为体重设置,按SET键进行设置:

电子产品开发

如下显示为测试时间设置,按SET键进行设置:

无线心率

如下显示为测试距离设置,按SET键进行设置:

无线心率

如下显示为测试卡路里设置,按SET键进行设置:

蓝牙产品

如下显示为心率设置,按SET键进行设置:

歆轩

如果没有感应信号进入的话, 系统一直处于设置状态,按MODE键进行设置项目的切换,切换到某一个测试项目对应的测试初始值开始以1Hz的频率进行闪烁.当有感应信号输入的话,系统开始各项目的测试.对应的显示项目停止闪烁,进入SCAN模式,开始各个项目的轮换扫描,每6S自动切换到下一个测试项目,切换到当前的测试项目的对应ICON开始闪烁,按MODE键退出SCAN模式,进入到手动模式.

2. 心率恢复功能:

a. 有Recovery按键触发的话,同時沒有心率的輸入,系统显示ERROR,如下:


心率


2s后自动退出到之前的模式, 手按Recovery按键也退出ERROR模式.

b. 有Recovery按键触发,同时有心率信号的输入,这时系统显示如下:

心率

倒计60S后长鸣一声,进入心率恢复测试结果的显示,如下: 

单片机

按任何key退出当前心率恢复显示模式.

3. Bodyfat功能:

a. 有Bodyfat按键触发, 没有心率信号的输入.系统显示如下:

表头芯片

表头芯片

表头芯片


如果倒计5S后,仍然没有心率信号的输入, 显示ERROR ,如下:

无线心率


b. 如果倒计过程中,或者开始到计的时候检查到有心率信号的输入,那么会一直倒计到0,

然后系统会长鸣一声,显示Badyfat测试结果.这时按MODE键可以切换到BMI模式查

看BMI的测试结果.这时按Bodyfat键退出Bodyfat显示模式.

4、 温度功能:

4分钟后进入温度测试功能.如下显示:

电子产品开发


当系统处于设置模式的时候,不管感应信号什么时候进来,系统马上从设置模式进入到测试模式,同时这时心率信号有效.否则在上电之后必须先有感应信号,否则心率信号不会有效的.

各功能的计算公式:

轮径=SPD*100000/3600/3.1416/2.54   

DIST(距离)=SPD*TIME(运动时间)

SPD时CAL(卡路里)=K参数*SPD*TIME  (TIME=测试时间/60秒)(K=1.51)

COUNT时CAL(卡路里)=COUNT*K参数  (K=1.51)

BMI(身体质量指数)=WT(体重)kg/[HI(身高)cm*HI]*10000

B.F.%(脂肪百分比)=(1.2*BMI)+(0.23*AGE)-(10.8*SEX)-(5.4*V)

SEX: 男=1 , 女=0.5

V=2-[(实测心跳值-50)*0.05]

实测心跳值=B.F.%功能启动后时间倒数至0时所侦测到的心跳值平均值

IWT(理想体重)=22*HI*HI/10000

男BMR(基础代谢率)=66+(13.7*WT)+(5*HI)-(6.8*AGE)

女BMR(基础代谢率)=655+(9.6*WT)+(1.7*HI)-(4.7*AGE)


四、  LCD Photo (LCD显示) (3.0V、1/8 DUTY 、1/4 BAIS)

歆轩


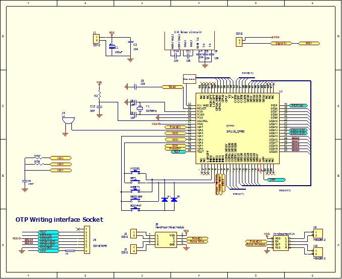
五、Application Circuit ( 应用线路图 )

心率

注﹕晶振宜选用高精度,位置需尽量靠近IC.


六、热敏电阻电阻值--温度对照表:

热敏电阻型号:MF52E-50K 1%  3950


164.800  ;0  

100.000  ;10 

62.550   ;20   

40.230   ;30   

156.540  ;1  

95.290   ;11   

59.780   ;21   

38.550   ;31   

148.750  ;2  

90.830   ;12   

57.140   ;22   

36.950   ;32   

141.390  ;3  

86.600   ;13   

54.640   ;23   

35.420   ;33   

134.430  ;4  

82.600   ;14   

52.260   ;24   

33.970   ;34   

127.870  ;5  

78.800   ;15   

50.000   ;25   

32.590   ;35   

121.655  ;6  

75.200   ;16   

47.840   ;26   

31.260   ;36   

115.780  ;7  

71.790   ;17   

45.800   ;27   

30.000   ;37   

110.230  ;8  

68.550   ;18   

43.850   ;28   

28.800   ;38   

104.980  ;9  

65.470   ;19   

42.000   ;29   

27.650   ;39   









26.560   ;40   

17.940   ;50   

12.380   ;60   

8.717   ;70   

25.510   ;41   

17.270   ;51   

11.950   ;61   

8.425   ;71   

24.500   ;42   

16.630   ;52   

11.530   ;62   

8.145   ;72   

23.550   ;43   

16.020   ;53   

11.120   ;63   

7.875   ;73   

22.640   ;44   

15.430   ;54   

10.740   ;64   

7.615   ;74   

21.760   ;45   

14.870   ;55   

10.370   ;65   

7.365   ;75   

22.630   ;46   

14.330   ;56   

10.010   ;66   

7.125   ;76   

20.130   ;47   

13.810   ;57   

9.666   ;67   

6.893   ;77   

19.370   ;48   

13.310   ;58   

9.337   ;68   

6.670   ;78   

18.640   ;49   

12.840   ;59   

9021   ;69   

6.456   ;79   









6.249   ;80   

4.555   ;90   





6.050   ;81   

4.417   ;91   





5.859   ;82   

4.284   ;92   





05.674   ;83   

4.156   ;93   





5.496   ;84   

4.032   ;94   





5.325   ;85   

3.912   ;95   





5.160   ;86   

 3.796     ;96





5.000   ;87   

 3.685     ;97





4.847   ;88   

 3.577     ;98





4.698   ;89   

 3.473     ;99







 3.372     ;100







 七. Electrical Specification(电气特性)

霍尔


八. PAD Assignment ( 绑定脚位图 )

蓝牙芯片

蓝牙芯片

上一篇:JWSH-T062A2022-09-17
下一篇:JWSH-T041A2022-09-17

相关产品

相关新闻

联系我们

联系人:汪先生

手   机:13818541390

座   机:0512-36874515

网   址:www.ksxxdz.com

地   址:江苏省昆山市花桥镇花安路169号中寰广场写字楼935室

Copyright © 昆山歆轩电子有限公司 版权所有 苏ICP备18028124号 - 歆轩,心率,霍尔,蓝牙芯片,单片机,表头芯片,电子产品开发,无线心率,蓝牙产品,SH601