产品banner
您当前的位置 : 首 页 > 邵阳心率类

邵阳SH601-MO-TO

2022-09-17 15:43:30
邵阳SH601-MO-TO
详细介绍:
Approved   by

客户签名栏


客户签名
Project   Name&Item

产品名称及编号


全贴片手握心率侦测板

SH601-M0-T0

Working   Voltage

工作电压


2.4V—5.5V

Enable“H”or“L”备注说明(请选择)

“E”信号选择     ■“H”高电平

 □“L”低电平

□无

Picture

产品样片

10.png

Version
版本
V1.0

Remark

备注

1、规格书仅供参考!以实际样品功能为准!

2、以上资料如有更新我司将不另行通知,客户在应用本产品前请确认是否为Z新版本;

3、对于客户的不正确应用所带来的任何后果,我司不承担任何责任!

4、本公司可以根据客户要求对本产品进行改版或重新设计,详情请具体来电垂询!


一、 Features ( 产品特性 )

本产品是一款心率接收模块有很好的抗干扰性能,可适用搭配使用于保健产品及运动器材等。

★ 实时输出检测到心率,输出波形准确

★ 侦测心跳范围30~240 RPM

★ 抗干扰能力强

★ 低功耗


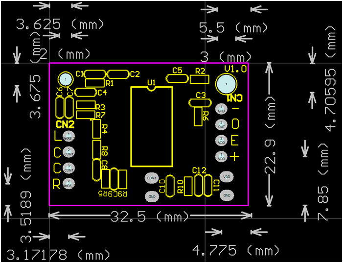
二、尺寸图

歆轩


三、Electrical Specification(电气特性)

极限工作条件

项目

范围

单位

工作电压

6.0

V

工作温度

0~70

存储温度

-50~125

焊接温度(5秒)

300


推荐工作条件

项目

范围

单位

工作电压

2.4~5.5V

V

工作温度

0~70

存储温度

-40~125


DC Characteristics

Parameter

Symbol

Min.

Tpy.

Max.

Unit

Conditions

Operating   Voltage

Vdd

2.4


5

V


Satand-by Current

Istd



10

uA

VDD=3.0V

Output Driving Current

IoH

300



uA

VDD=3.0V

Output Sink Current

IoL

1.0



mA

VDD=3.0V


四、产品接线说明

符号

参 数 描 述

备 注

+

电源正

2.4V   ~ 5.5V

E

电源正

2.4V   ~ 5.5V

O

心率信号输出

约200ms脉冲信号

电源地

-

L

人体左输入(金属极板)


C

人体左输入(金属极板)

公共端

C

人体右输入(金属极板)

公共端

R

人体右输入(金属极板)



上一篇:JW-WS809卧式电感2022-09-17
下一篇:SH601-M0-T0-V2.12022-09-17

相关产品

相关新闻

联系我们

联系人:汪先生

手   机:13818541390

座   机:0512-36874515

网   址:www.ksxxdz.com

地   址:江苏省昆山市花桥镇花安路169号中寰广场写字楼935室

Copyright © 昆山歆轩电子有限公司 版权所有 苏ICP备18028124号 - 歆轩,心率,霍尔,蓝牙芯片,单片机,表头芯片,电子产品开发,无线心率,蓝牙产品,SH601