产品banner
您当前的位置 : 首 页 > 临汾车表类

临汾JWTSQ001-T505

2022-09-17 10:39:24
临汾JWTSQ001-T505
详细介绍:

产品规格确认书


Approved   by
客户签名栏
客户签名
Project   Name&Item
产品名称及编号

JWTSQ001-T505

Working   Voltage
工作电压
2.0V~3.6V

备注说明(请选择)

LCD选择       ■单排

                    ■双排

                     □多排

Picture

产品样片

无线心率

Version
版本
V1.0
Remark
备注
1、规格书仅供参考!以实际样品功能为准!
2、以上资料如有更新我司将不另行通知,客户在应用本产品前请确认是否为Z新版本;
3、对于客户的不正确应用所带来的任何后果,我司不承担任何责任!
4、本公司可以根据客户要求对本产品进行改版或重新设计,详情请具体来电垂询!


一、Features ( 产品特性 )

★ 跳绳器;

★ 感应方式:干簧管或霍尔开关。

★ 四个按键:[ON] , [SET], [UP],[DOWN]。

★ 四个窗口:体重[W] ,时间 [T], 圈数[L],卡路里[C]。

 

二、I/O Mapping ( 脚位映射 )

名称

脚位 (I/O)

说 明 (Function)

ON键

VDD—PC4

开机按键

SET键

VDD—PC5

设置键

UP键

VDD—PC6

设置值增加

DOWN键

VDD—PC7

设置值减少

Signal En

PB1

信号使能口

Signal In

PB0

信号输入口

BUZZER

PD7

蜂鸣器输出口(输出4KHz方波)

LED背光

PB2

背光控制输出口

 

三、  Operation Function ( 功能说明 )

1.上电

上电LCD全显1秒,然后蜂鸣器会有长“BI”一声,全显时背光不亮。然后进入正常显示模式,重量[W]显示50KG,时间[T], 圈数[L],卡路里[C]均显示0,此时背光亮起,背光在无操作的情况下11秒后熄灭。

2.按键功能:

共有四个按键,分别为:ON键、SET键、UP键、DOWN键。

每个键具体功能如下:

ON键:

作为开机和重置功能作用。

SET键:

单按SET键可进入设置模式,进入设置模式后,可单按SET键在体重[W], 时间[T]和圈数[L]之间切换,依次为体重[W], 时间[T],圈数[L],退出设置,整个设置不能跳过,切在设置模式中,信号作无效处理,不计数。

当已经开始跳绳时(运动模式),则按SET键不能进入设置模式,按ON键重置后可进入设置模式或运动模式。

UP键和DOWN键

进入设置模式后,可通过按UP和DOWM键进行调整,单按加减,长按快加减。

 

模式

设置范围

设置单位

重量

20~120KG

1

时间

0:00~60:00

1:00

圈数

0~300

1

 

3. 体重(W)

当第y次使用本设备,先设置使用者体重,以使卡路里读书更准确,单按SET键,重量[W]三位数字闪烁,可通过按UP和DOWM键进行调整,单按加减1KG,长按快加减10KG;设置范围:20KG~120KG。体重设置完成后,在产品掉电之前一直记录在产品上,关机和重置数据都不会改变设置的体重。更换电池后需要重新设置体重。

4. 时间(T)

测量从开始运动至运动停止时所用的时间,单项溢出后归零。

当有信号进来后,开始计时。

在2秒内没有速度信号输入时,时间暂停。

设置运动时间,到预定时间时会有提示音提示。

设置范围:0:00~60:00。设定值为+1分且秒被清零,若设置有值后再有运动信号进入,则时钟开始倒计.当时钟倒计到0时,蜂蜜器会有11声“BI-BI”的报警提示音,停止信号计算。如使用者想要正常的不限次数的跳绳,必须按ON键重置后才能进行正常计数。如需按之前设置的倒计时来倒计,按ON键重置后再按UP键调出之前设置,然后直接跳绳,就可以按之前设置倒计时进行倒计。

5. 圈数(L)

测量跳绳的圈数。测量范围0 ~9999。

设置范围:0~300。

设置了倒计圈数后,信号进入后开始倒计数,圈数到0蜂蜜器会有11声“BI-BI”的报警提示音,停止信号计算。如使用者想要正常的不限次数的跳绳,必须按ON键重置后才能进行正常计数。如需按之前设置的倒计圈数来倒计,按ON键重置后再按UP键调出之前设置,然后直接跳绳,就可以按之前设置倒计时进行倒计。

6. 卡路里(C)

测量从开始运动至运动停止时所消耗的热量(即卡路里),

测量范围:0~999卡,单项溢出后归零。

卡路里计算公式:CAL = 体重*1/535*运动次数。

7. 记忆功能

产品在不拆卸电池的情况下,是有记忆功能的,可以记住Z后一次跳绳的时间,圈数和卡路里,关机后也会记录,开机时如需查看,按UP键可以调出Z后一次的记录,当调出后开始跳绳,则会在Z后一次记录的数据上继续累加,如果不需要累计,需要重新计数,则可以按ON键重置数据后开始跳绳。

8. 自动关机

8分钟内无运动信号输入,无按键按下,IC进入SLEEP模式。进入睡眠模式后LCD显示关闭。

9. 唤醒

当自动关机后,只有按ON键才可以开机。

10. 声音提示

上电时会长“BI”一声(0.5S);

当设置的时间,圈数归零之后,,会有11声”BI-BI”提示音,提示音未完有按键按下时提示音停止,当次按键只做提示音停止,不执行按键功能。

11. 背光

当跳绳暂停或者结束时(延时3秒)背光亮起;

在开机状态下,按任意键背光亮起;长按SET键3秒可关闭和开启背光。

背光亮起后,在按键无操作情况下,11秒后熄灭。

备注:实际具体功能以实际样品为准。


四、  LCD Photo (LCD显示) 1/4Duty 1/3Bias 3.0V

蓝牙产品


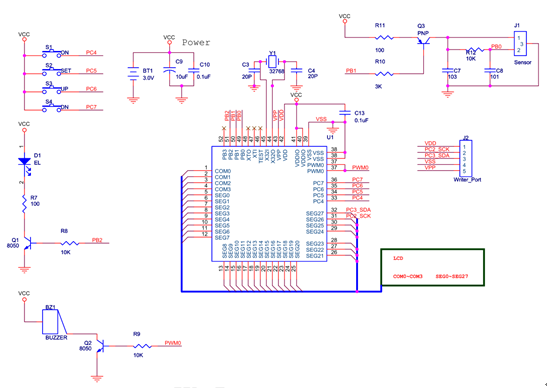
五、  Application Circuit ( 应用线路图 )

SH601

、 Electrical Specification(电气特性)

SH601

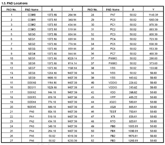
七. PAD Assignment ( 绑定脚位图 )

SH601

SH601

上一篇:没有了
下一篇:JWSH-T207A2022-09-17

最近浏览:

相关产品

相关新闻

联系我们

联系人:汪先生

手   机:13818541390

座   机:0512-36874515

网   址:www.ksxxdz.com

地   址:江苏省昆山市花桥镇花安路169号中寰广场写字楼935室

Copyright © 昆山歆轩电子有限公司 版权所有 苏ICP备18028124号 - 歆轩,心率,霍尔,蓝牙芯片,单片机,表头芯片,电子产品开发,无线心率,蓝牙产品,SH601