产品banner
您当前的位置 : 首 页 > 临汾数码类

临汾JW6905B

2022-09-19 08:56:23
临汾JW6905B
详细介绍:

产品规格确认书



Approved   by
客户签名栏
客户签名
Project   Name&Item
产品名称及编号

BLE4.2-MP3解码芯片

JW6905B

Working   Voltage
工作电压
 5V

Picture

产品样片

霍尔
Version
版本
V1.0
Remark
备注
1、规格书仅供参考!以实际样品功能为准!
2、以上资料如有更新我司将不另行通知,客户在应用本产品前请确认是否为Z新版本;
3、对于客户的不正确应用所带来的任何后果,我司不承担任何责任!
4、本公司可以根据客户要求对本产品进行改版或重新设计,详情请具体来电垂询!




一、 Features ( 产品特性 )

★ 支持蓝牙协议版本 V4.2

★ 支持蓝牙双模

★ 30段数字音量调节;

★ 中文提示音;


二、Operation Function:

上电后开始检测是否连接蓝牙功能,优先级后插优先。

模式有:蓝牙连接 — 音乐模式.

上电默认音量25,有电话功能,蓝牙MP3设备名称: BT-MP3   透传数据设备名称:BT-BLE

串口默认波特率:9600


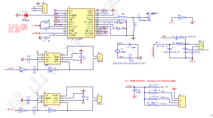
三、原理图


单片机



四、封装图:



表头芯片




五、尺寸图


电子产品开发



六、注意事项:

1、本播放器是高精电子产品,请勿自行拆卸组件;

2、避免强烈摔打,碰撞本播放器;

3、避免在下列环境中使用本播放器:高温、低温、潮湿、多尘、磁场强大及长期暴露于阳光之下;

4、为防止资料丢失,建议用户将重要资料备份,尤其本公司在修复不良品时,将清除不良品中的所有数据,因资料遗失所造成的损失本公司概不负责;

5、本播放器不应遭受水滴和水溅;

6、收听时请选用适当的音量,以避免损伤听力;

7、请按照当地相关的环境条例来处置废弃机器和附件;

8、产品如有任何变动,怒不另行通知,不便之处,敬请原谅。


上一篇:JW81052022-09-14
下一篇:JW6905A2022-09-19

最近浏览:

相关产品

相关新闻

联系我们

联系人:汪先生

手   机:13818541390

座   机:0512-36874515

网   址:www.ksxxdz.com

地   址:江苏省昆山市花桥镇花安路169号中寰广场写字楼935室

Copyright © 昆山歆轩电子有限公司 版权所有 苏ICP备18028124号 - 歆轩,心率,霍尔,蓝牙芯片,单片机,表头芯片,电子产品开发,无线心率,蓝牙产品,SH601