产品banner
您当前的位置 : 首 页 > 产品中心 > 心率类

SH601-SOP20

2022-09-17 14:42:09
SH601-SOP20
详细介绍:

产品规格确认书


Approved   by

客户签名栏


客户签名
Project   Name&Item

产品名称及编号


手握心率芯片

SH601-SOP20

Working   Voltage

工作电压


2.4V—5.5V

Enable“H”or“L”备注说明(请选择)

□ DICE版

■ SOP20版

Picture

产品样片

单片机

Version
版本
V1.1


注:仅供参考!以实际样品功能为准!

注:可以根据客户要求对本产品模组改版及重新设计,本公司将以合理的价格,极高的性价比为客户朋友提供成品模组,新技术带给您产品新的品质和新的竞争力。详情请具体来电垂询!


General Description

SH601 is a chip dedicates to detect the heart-rate signal from human body.

SH601芯片原理是通过电极检测人体心跳产生的皮肤上的生物电流,需三点接触,当心脏跳动产生微电压信号,通过芯片内部对微弱信号进行采集滤波放大等信号处理,然后芯片输出同心脏跳动一致的电脉冲,外部设备可以利用这个脉冲进行计算得到心率值。


Features

Standy-by current less then 10uA

Supply voltage 2.4V ~ 5.5V

Hand-holding detect function

2 chip enable pin (LEN,HEN) can be use


Absolute maximum ratings

Parameter

Symbol

Rating

Unit

DC Supply Voltage

Vdd

-0.3 ~ 5.5

V

Input Voltage Range

Vin

Vss-0.2 ~ Vdd+0.2

V

Operating Temperature

Topr

0 ~ +70

Storage Temperature

Tstg

-50 ~ 125


Electrical Characteristics

Parameter

Symbol

Min.

Tpy.

Max.

Unit

Conditions

Operating Voltage

Vdd

2.4


5.5

V


Operating current

Iop


0.5

1

mA

Vdd=3.0V

Satand-by current

Istd


2uA

10

uA

Vdd=3.0V

Output driving current

Ioh

300



uA

Vdd=3.0V

Voh=2.4V

Output sink

Current

Iol

1.0



mA

Vdd=3.0V

Vol=0.8V


Pin Descriptions

No.

Name

Descriptions

1

A5IP

Analog OP5 input   pin +

2

A4O

Analog OP4   output pin

3

A4IP

Analog OP4 input   pin +

4

A4IN

Analog OP4 input   pin-

5

A3O

Analog OP3   output pin

6

A2O

Analog OP2   output pin

7

A2IN

Analog OP2 input   pin-

8

A1O

Analog OP1   output pin

9

A1IN

Analog OP1 input   pin-

10

A1IP

Analog OP1 input   pin +

11

COM1

Internal bias1

12

BIAS

BIAS voltage for   Hand-holding detect

13

HEN

Chip High enable   pin

14

LEN

Chip Low enable   pin

15

OUT

Pulse output pin

16

VDD

Power pin

17

GND

Ground pin

18

CAP

Cap for output   pulse width to regulate

19

COM2

Internal bias2

20

A5IN

Analog OP5 input   pin-

SOP20 Pin Descriptions

表头芯片


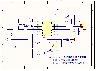
Application Circuit

电池或线性电源建议用此电路:

表头芯片


跑步机开关电源建议用此电路:


表头芯片


上一篇:SH602-M12022-09-17
下一篇:SH601-M0-TS2022-09-17

最近浏览:

相关产品

相关新闻

联系我们

联系人:汪先生

手   机:13818541390

座   机:0512-36874515

网   址:www.ksxxdz.com

地   址:江苏省昆山市花桥镇花安路169号中寰广场写字楼935室

Copyright © 昆山歆轩电子有限公司 版权所有 苏ICP备18028124号 - 歆轩,心率,霍尔,蓝牙芯片,单片机,表头芯片,电子产品开发,无线心率,蓝牙产品,SH601