产品banner
您当前的位置 : 首 页 > 产品中心 > 其他类

JW-POWERBALL

2022-09-13 17:24:08
JW-POWERBALL
详细介绍:

一、Features ( 產品特徵 )

1.腕力球

2.两个按键:[FCN ]、[ON/CLR]

3.主要功能包括:总次数、实时转速、Z高转速、实时Z高转速、体力指标。


二、LCD图

歆轩


三、I/O Mapping ( 脚位映射 )

信號及按鍵腳位定義

名称(Name)脚位(I/O)说明(Description)
FCNIOEF0按键: 模式
ON/CLRIOEF1按键: 开机/清除
Signal InIOEF2信号输入脚


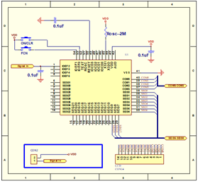
四、Application Circuit ( 应用线路图 )

心率


五、Operation Function ( 功能说明 )

1.   上电

上电LCD 全显一秒后熄灭进入关机状态。短按ON/CLR键开机。

2.  总次数

测量从开始运动至运动停止时所转的次数。 当有信号进来后,开始计数。

每100个次数作为一个单位,例如8650次将会显示为86。

测量范围 0 ~ 9999999次,超出范围则清零重新开始计数。

短按ON/CLR键清除数据。

3.  实时转速(RPM)

测量瞬时速度。

测量范围 0 ~ 18000。

如果在 1 秒钟内没有信号输入,速度显示为 0。

4.    Z高转速

记录Z高转速。

短按ON/CLR键清除数据。

测量范围 0 ~ 18000。

5.   实时Z高转速

测量当次运动过程中Z高转速。

测量范围:0 ~18000。

6.   体力指标

按FCN选择此标志, 按ON/CLR键设置时间30、60、90秒。第y个信号输入将开始记录实际在30、60或90秒内所转的次数。

测量范围:1 ~99999。

7. 关机

40 秒无信号及击键,IC 进入 SLEEP 模式,关闭LCD 显示,总次数和Z高转速不清零。

8.  开机

短按ON/CLR键开机。


六、LCD真值表

蓝牙芯片


参数:1/4Duty、1/3bias、3.0V


七、 Electrical Specification(电气特性)

单片机

上一篇:人体感应模组 JW-PIR00012022-09-13
下一篇:没有了

相关产品

相关新闻

联系我们

联系人:汪先生

手   机:13818541390

座   机:0512-36874515

网   址:www.ksxxdz.com

地   址:江苏省昆山市花桥镇花安路169号中寰广场写字楼935室

Copyright © 昆山歆轩电子有限公司 版权所有 苏ICP备18028124号 - 歆轩,心率,霍尔,蓝牙芯片,单片机,表头芯片,电子产品开发,无线心率,蓝牙产品,SH601